Entering a World of Pink

a male breast cancer blog

Skip to content
  • Blog Posts
  • My Journey
  • Trials & Research
    • Clinical Trials
    • Summary of Recent Research
    • paper report
  • Videos

Month: November 2014

Familial #malebreastcancer cluster together by microRNA expression – Danza et al 2014 use 30% male samples!

  • by oliverbogler
  • Posted on November 24, 2014December 10, 2014
  • paper report

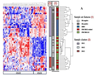
(I have decided to try, from time to time, to write about new publications in research on male breast cancer, and give a brief lay explanation of the findings and perhaps a comment. Here goes.) […]

Read More

Honored to have guestpost “#MaleBreastC

  • by oliverbogler
  • Posted on November 24, 2014December 10, 2014
  • dialog on breast cancer

Honored to have guestpost “#MaleBreastCancer: Facts and a Personal Perspective” on @DrAttai ‘s site #bcsm http://ow.ly/EMwId

Read More

Enter your email address to receive notifications of new posts.

Join 3,129 other subscribers

Search This Site:

Tags

advice advocacy art audio awarenessproject biology biopsy book breast-cancer breast-health cancer care chemo clinicaltrial community diagnosis education funding funny genomicmedicine guything hormone imaging news news coverage participate personalizedmedicine pink radiation therapy research resource response scary screening sideeffects socialmedia support surgery survivorship therapy treatment visualization

Archives

  • July 2025
  • December 2023
  • February 2023
  • December 2021
  • August 2021
  • March 2021
  • February 2021
  • April 2020
  • March 2020
  • March 2019
  • September 2018
  • January 2017
  • October 2016
  • September 2016
  • August 2016
  • May 2016
  • April 2016
  • March 2016
  • February 2016
  • December 2015
  • September 2015
  • July 2015
  • June 2015
  • April 2015
  • January 2015
  • December 2014
  • November 2014
  • September 2014
  • June 2014
  • March 2014
  • February 2014
  • December 2013
  • October 2013
  • September 2013
  • July 2013
  • June 2013
  • May 2013
  • April 2013
  • March 2013
  • February 2013
  • January 2013
  • December 2012
  • November 2012
  • October 2012
  • September 2012

Top Posts & Pages

  • Dr. Robert Bard presents on precision imaging and image-guided therapies in male breast cancer
  • New Experimental Models for Male Breast Cancer Open the Path to New Discoveries
  • A systematic review of #malebreastcancer biomarkers from @ProfValS and her group shows that they are different
  • The role of popular culture - thank you @bbceastenders for having a character with #malebreastcancer
  • I joined a new clinical trial for my chemo-induced neuropathy
  • Searching for #clinicaltrials is not easy and how @theNCI is making it better
  • Breast not Chest - why calling #malebreastcancer by its correct name is critical
  • 7 years later: men are now eligible for 40% of actively accruing #breastcancer #clinicaltrials
  • Animal models of #malebreastcancer - some thoughts
  • NCI Clinical Trials Listings for #malebreastcancer
Blog at WordPress.com.
  • Subscribe Subscribed
    • Entering a World of Pink
    • Join 140 other subscribers
    • Already have a WordPress.com account? Log in now.
    • Entering a World of Pink
    • Subscribe Subscribed
    • Sign up
    • Log in
    • Report this content
    • View site in Reader
    • Manage subscriptions
    • Collapse this bar